报告指出,2020年是我国全面建成小康社会和“十三五”规划收官之年,也是全媒体提速发展的一年,网络媒体应对挑战、勇于担当,呈现出“三新”特征,即新表现、新生态、新责任。
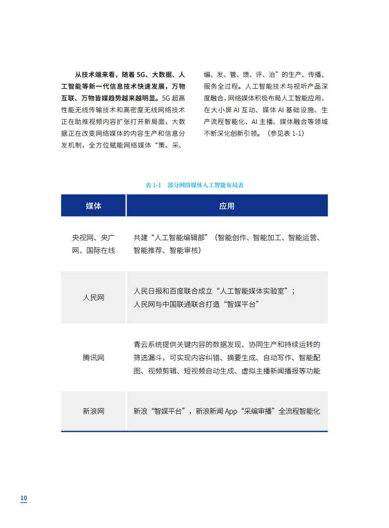
“新表现”主要体现在从内容端来看,短视频与直播成为“黑马”,视频化创新了媒体传播形态。从技术端来看,随着5G、大数据、人工智能等新一代信息技术快速发展,万物互联、万物皆媒趋势越来越明显。技术改变了网络媒体的内容生产和信息分发机制,全方位赋能网络媒体“策、采、编、发、管、馈、评、治”的生产、传播、服务全过程。
“新生态”主要体现在从竞争态势来看,如今网络媒体之间的竞争已经从之前的内容、产品、营销、渠道竞争上升到平台之争。良好的网络媒体平台能有效整合生态链上的各个环节,内容供应商、分发商、营销服务商、用户等相关人员或机构能够从这个系统平台中获取利益且相互促进,共同良性发展。从传播及影响来看,凭借用户基数大、信息传播快、互动功能强等特点,网络媒体日益成为内容传播的更重要的力量。
“新责任”主要体现在从舆论宣传来看,网络媒体在服务国家重大战略等方面肩负着提供良好舆论氛围的职责。从社会使命来看,网络媒体在“举旗帜、聚民心、育新人、兴文化、展形象”等方面肩负了更重要的责任。可以说,网络媒体已经成为最主要、最广泛的传播场域,成为党和国家事业发展的“最大增量”。

















