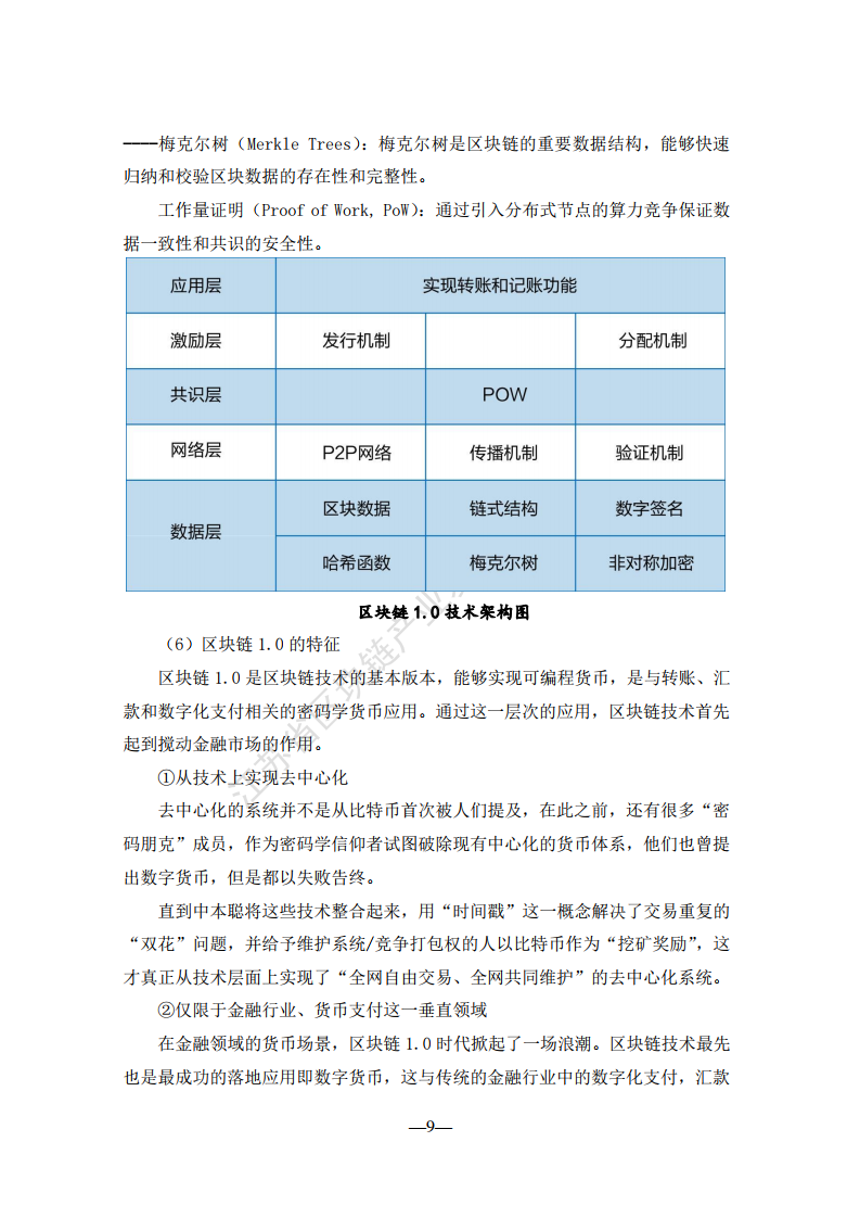
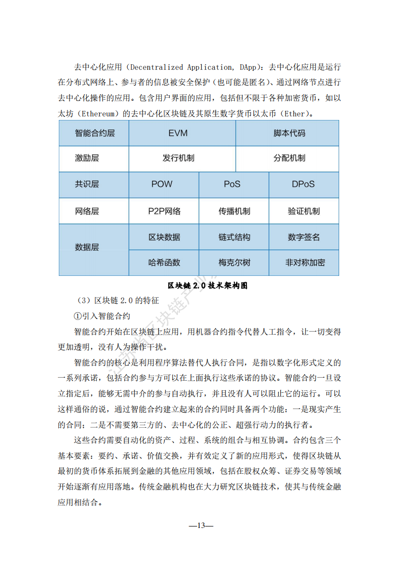
从基本内容来看,报告是对我省区块链产业发展的权威总结和全面展示,是对江苏区块链产业发展的情况汇总,是区块链产业发展可供借鉴推广的江苏实践和宝贵经验,也是学习区块链技术、了解区块链技术在各领域应用的重要学习参考材料。
《江苏省区块链产业发展报告(2020)》对全国各省市区块链产业发展状况和现阶段取得的成就进行分析,从区块链企业数量、产品备案数、专利申请量、市场规模等多个指标出发,对比江苏省和其他省份的发展情况。报告指出,江苏省作为经济大省,但南京、苏州等城市在区块链产业发展上与深圳、杭州相比还有一定差距,江苏省区块链产品备案数不多,真正落地的有价值的产品较少,江苏省区块链专利技术申请量和广东省、北京市差距巨大。从各个指标分析来看,江苏区块链技术及其应用、区块链产业发展已经有了一个好的开端,总体水平走在全国前列,但比起广东、北京、上海、浙江等地区还有较大差距,与信息产业大省地位很不相称。
《江苏省区块链产业发展报告(2020)》对人才资源缺乏、产业集聚度不高、业内需求不强、技术标准缺乏等四个问题进行分析并以此提出六点建议:第一个制定规划引领,明确产业发展路径,从宏观角度来提;第二个壮大企业主体,引导市场化竞争,我们江苏要有大企业,要有很强能力的企业,以便我们能够增强市场竞争力;第三个加强基础研究,建立人才培养机制;第四个构建行业生态,鼓励传统企业转型;第五个场景为依据,推进区块链标准体系建设;第六个加强监督引导,支持技术稳健发展。
 
  
  
  
  
  
  
  
  
  
  
  
  
  
  
  
  
  
  
  
  
  
  
  
  
  
  
  
  
  
  
  
  
  
  
  
  
  
  
  
  
  
  
  
  
  
  
  
  
 

 
			 
			 
			 
			 
			 
			 
			














